Beratungsmuster zu Logikschaltungen mit mehreren Ein- und Ausgängen
| X1 | X0 | Y0 | Y1 | Y2 |
| 0 | 0 | 0 | 0 | 0 |
| 0 | 1 | 1 | 0 | 1 |
| 1 | 0 | 0 | 0 | 0 |
| 1 | 1 | 1 | 1 | 1 |
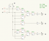
Logisches Verhalten einer gegebenen Schaltung
Aufgaben:
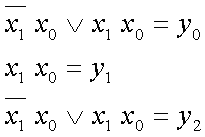
Entwickeln Sie die kanonisch-disjunktive Normalform für die oben angegebene Schalttabelle
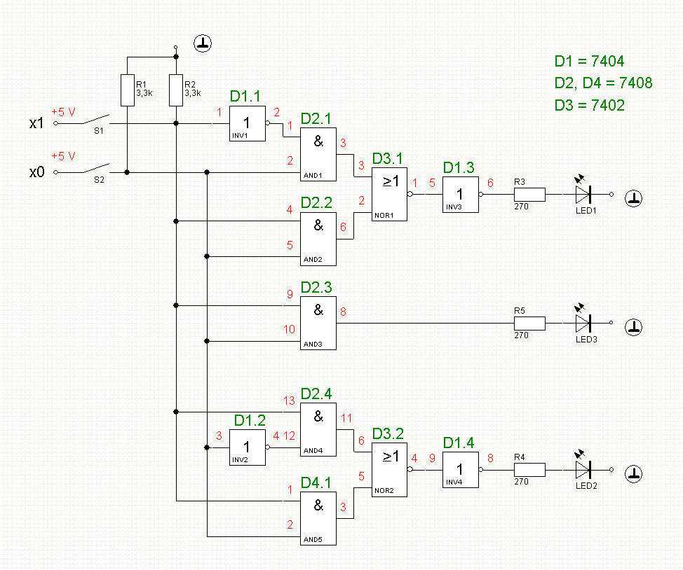
Entwickeln Sie eine Schaltlogik mit logischen Grundfunktionen (AND, OR, NEGATOR, NAND, NOR, Äquivalenz und Antivalenz - andere Logiken sind keine Grundschaltungen!!!)
Optimieren Sie die Schaltung eventuell (zwei in Reihe geschaltene NEGATOREN machen keinen Sinn!!!)
Entwickeln Sie einen Anschlussbelegungsplan auf eine zu erstellende Schaltkreisliste - geben Sie mindestens zwei Alternativen an!
realisieren Sie die Schaltung mit verfügbaren Bauelementen

Kanonisch-Disjunktive Normalform zur Musteraufgabe
Bauelementeliste
1 × Sechfach-Negator 7404
3 × LED
2 × EIN-Taster