H-L Logiktester oder TTL-Prüfspitze |
![]() |
Letztmalig dran rumgefummelt: 21.03.08 08:38:03 |
![]() |
![]() |
Seit Jahren in verschiedenen Modifikationen erfolgreich aufgebaut und eingesetzt: die kleine TTL-Prüspitze nach Schlenzig aus dem Großen Schaltkreis-Bastelbuch - ein Klassiker und Renner unter den Anfänger-Projekten - zumal in fast beliebiger Form ausbaubar sowie mit enormen Möglichkeiten zur Erweiterung. Kein komplexer Rechneraufbau, ohne das nicht vorher eine Prüfspitze nach eben diesem bewährten Muster implementiert worden wäre. |
![]() |
1. Grundschaltung und
Schaltungsbeschreibung 2. Verbotener bereich getastet 3. Logische "L" getastet 4. Logisches "H" getastet 5. Verwandte Themen |
1. Grundschaltung des Logiktesters |
![]() |
![]() |
![]() |
![]() |
|
![]() |
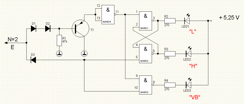
Grundschaltplan des einfachsten Logiktesters |
![]() |
Grundschaltplan des Logiktesters |
![]() |
Grundschaltplan des Logiktesters |
![]() |
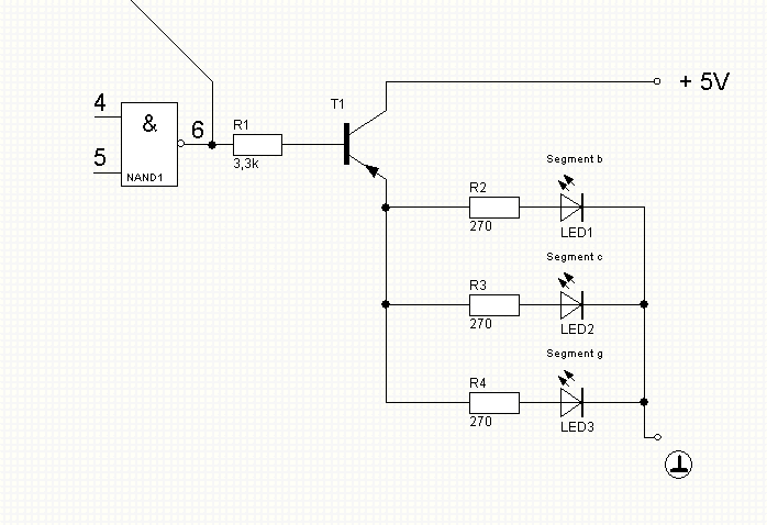
Treiberstufe für den Einsatz von Siebensegmentanzeigen |
![]() |
Für das Überprüf en von TTL-Schaltungen hat ein Logiktester etwa die gleiche Bedeutung wie für den Elektriker der Glimmlampenspannungsprüfer, er ist schlechthin unentbehrlich auch für den Amateur. Im
folgenden werden mehrere Varianten unterschiedlichen Aufwands und Gebrauchswerts gezeigt. Die einfachste Ausführung benötigt nur eine D100 (Bild 4.216). Die Schaltung ist vollständig
(einschließlich Speiseleitungen für die IS) dargestellt. Die Gatter D3, D4 bilden den bekannten RS-FF, D2 wirkt als Inverter, so dass die Eingänge des FF stets gegentaktig angesteuert sind. Das Gatter D1
wird (weil ohnehin vorhanden) zum Entkoppeln benutzt. Falls man für die IS eine D110 (oder notfalls D100 mit einem defekten Gatter) verwendet, kann D1 entfallen, allerdings wird dann der Prüfpunkt
durch den Testereingang mit NI = 2 belastet. Die Bedeutung der Leuchtdioden V 1 und V2 ist dabei gegenüber den Angaben in Bild 4.216 zu vertauschen.
Wenn bei E H-Pegel vorhanden ist (oder Eingang E offen ist), leuchtet V1. Bei L-Pegel am Eingang leuchtet V2. Nachteilig ist dabei, dass Zwischenwerte im verbotenen Pegelbereich nicht erkannt
werden, außerdem kann schlechter Kontakt der Prüfspitze (offener Eingang E) fälschlich H-Pegel am Prüfpunkt vortäuschen. Diese Schaltung genügt daher nur einfachsten Ansprüchen. Falls keine
Leuchtdioden zur Verfügung stehen, benutzt man eine Ausweichlösung mit Glühlampen nach Bild 4.216b. Die Diode V3 wird nach der vorzugsweise benutzten Speisespannung (möglich sind
4,5...6 V) gewählt. Die Variante mit Glühlampen lässt sich auch für die folgenden Schaltungen benutzen, sie ist aber wegen des hohen Stromverbrauchs und der schlechten Erkennbarkeit von
Helligkeitsunterschieden (wenn Impulsfolgen am Eingang E auftreten) sehr ungünstig. Bild 4.217 zeigt eine Logiktester-Schaltung, die allen Amateuransprüchen genügt. Mit den Dioden V 1... V3 und dem Transistor V4 werden die Ansprechschwellwerte für die Logikpegel bei 0,8 V und 2,0 V festgelegt, der dazwischenliegende »verbotene Bereich« sowie offen Gattereingänge (fehlende oder defekte Zuleitungen) werden mit der Leuchtdiode V7 angezeigt. Der RS-FF D2, D3 speichert das jeweils zuletzt registrierte Potential. Man kann daher auch nach Wegnahme der Tastspitze vom Prüfling (oder bei unsicherem Kontakt der Tastspitze E) ablesen. Hat E keinen Kontakt oder liegt ein Pegel zwischen 0,7...2,1 V an, so leuchtet zusätzlich zu V6 oder V5 noch V7 auf. Verlischt V6, so ist gesichert, dass die Prüfspitze einwandfrei kontaktiert. Liegt bei E eine Impulsfolge an, so leuchten V6 und V5 abwechselnd (bei höheren Frequenzen scheinbar zugleich) auf. Aus dem eventuellen Helligkeitsunterschied zwischen V6 und V5 kann dabei grob auf das Impulsverhältnis und die vorherrschende Impulspolarität geschlossen werden. Tastverhältnisse bis etwa 20:1 sind mit Leuchtdioden noch gut erkennbar. Die in Bild 4.217 mit angegebenen Ansprechschwellwerte sind im wesentlichen durch die Schleusenspannungen der Dioden V1 ...V3 festgelegt, je nach deren Typ schwanken sie daher etwas. Will man die angegebenen Werte genau erreichen, so sollte der Diodentyp SAY15 (ersatzweise SAY32 oder SAY16) verwendet werden oder die Exemplare nach Versuch entsprechend ausgewählt sein. Für den Transistor V4 ist, um auch Impulsfolgen hoher Frequenz noch nachweisen zu können, möglichst ein HF-Typ einzusetzen. Mehrere Mustergeräte waren mit der in Bild 4.217 angegebenen Bestückung bis über 10MHz einsatzfähig. Eine interessant abgewandelte Schaltung zeigt Bild 4.218. Zwar lässt sich ein derartiger Tester immer so aufbauen, dass die Leuchtdioden gut im Blickfeld der Tastspitze liegen und daher zugleich mit dem Meßpunkt beobachtet werden können, trotzdem ist manchmal eine akustische Kontrolle (Ohrhörer) nützlich. Die Eingangsschaltung bis D1 und D4 entspricht (auch in allen angegebenen Daten) der nach Bild 4.217. Statt des FF sind aber 2 Tongeneratoren (nach Bild 4.97 kombiniert) vorhanden. Liegt der Eingangspegel im »verbotenen Bereich«, so ist Ausgang D4 = L, somit D6 gesperrt und im Ohrhörer B1 kein Ton wahrnehmbar. V5 in Bild 4.218 leuchtet dabei auf und ermöglicht die Einschaltkontrolle für den Tester. Bei H-Pegel am Eingang E wird V4 gesperrt, Ausgang D1 somit L, D4 sperrt und gibt D6 frei. D2 bleibt vom Ausgang DI gesperrt. Der untere Generator (D5, D3) arbeitet mit einer Frequenz von -=1 kHz, die als hoher Ton hörbar wird. Liegt L am Eingang E, so ist Ausgang D1 = H und (über die Diode V3) Eingang D5 mit L-Pegel gesperrt. Jetzt arbeitet der obere Generator (D2, D3) mit einem tiefen Ton = 200 Hz. Im übrigen gilt alles zu Bild 4.217 Gesagte auch hier, je- |
![]() |
Akustischer Logiktester |
2. Verbotener Bereich getastet |
![]() |
![]() |
![]() |
![]() |
Signallogik für "Verbotenen Bereich" getastet oder offen |
![]() |
der Zustand der Anzeigen für "L" und "H" ist abhängig vom vorangegangenen Zustand des FlipFlop |
![]() |
die bestehende Eingangssignalspannung beträgt max. 2,4V (abhängig von den eingesetzten Dioden!!!) - über die Eingangsdioden D4 und D5 fällt eine Spannung von mindestens 0,8V ab |
![]() |
damit steuert aber der Transistor T2 über den Widerstand R5 auf und NAND8 wird eingangsseitig auf L gezogen |
![]() |
offen und damit H wird der Eingang 5 und 10 gewertet |
![]() |
alle weiteren Signalspiele entnimmt man dem obigen Signallaufplan |
3. Logisches "L" getastet |
![]() |
![]() |
![]() |
![]() |
Signallogik für "Logisches L" getastet |
![]() |
die bestehende Eingangssignalspannung beträgt max. 0,4V (abhängig von den eingesetzten Dioden!!!) - über die Eingangsdioden D4 und D5 fällt eine Spannung von mindestens 0,8V ab |
![]() |
der Transistor T2 wird direkt über die Basis aufgesteuert und NAND8 wird eingangsseitig auf L gezogen |
![]() |
L-Pegel gelangt an die Eingänge 5 und 10 |
![]() |
alle weiteren Signalspiele entnimmt man dem obigen Signallaufplan |
4. Logisches "H" getastet |
![]() |
![]() |
![]() |
![]() |
Signallogik für "Logisches H" getastet |
![]() |
die bestehende Eingangssignalspannung beträgt min. 2,4V (abhängig von den eingesetzten Dioden!!!) - über die Eingangsdioden D4 und D5 fällt eine Spannung von mindestens 0,8V ab |
![]() |
der Transistor T2 wird direkt über die Basis gesperrt und NAND16 wird eingangsseitig auf H gezogen |
![]() |
H-Pegel gelangt an die Eingänge 5 und 10 |
![]() |
alle weiteren Signalspiele entnimmt man dem obigen Signallaufplan |
![]() zur Hauptseite |
© Samuel-von-Pufendorf-Gymnasium Flöha | © Frank Rost im September 2005 |
... dieser Text wurde nach den Regeln irgendeiner Rechtschreibreform verfasst - ich hab' irgendwann einmal beschlossen, an diesem Zirkus nicht mehr teilzunehmen ;-) „Dieses Land braucht eine Steuerreform, dieses Land braucht eine Rentenreform - wir schreiben Schiffahrt mit drei „f“!“ Diddi Hallervorden, dt. Komiker und Kabarettist |
Diese Seite wurde ohne Zusatz irgendwelcher Konversationsstoffe erstellt ;-) |