4093 history menue

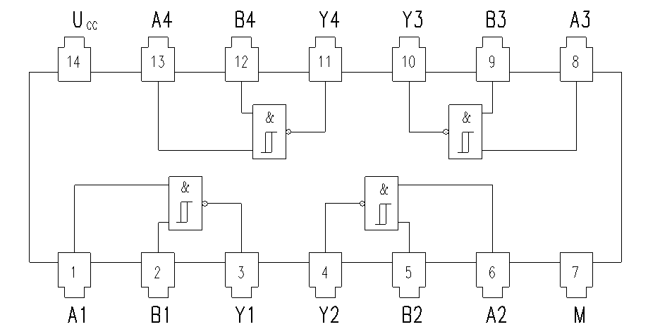
Vier mal Zwei-Eingangs-Schmitt-Trigger-NAND

 

Pin-Belegung des 14-poligen DIL's 4093